Rétrosignalisation S88 sur arduino et autres bricolages

Bonjour,

Si cela peut intéresser, j’ai conçu un shield S88 pour arduino UNO. Il peut recevoir l’ancien câble plat (déconseillé) ou le RJ45 avec ou sans blindage.
Attention, ce shield est conçu pour un signal S88 en 5 V ! N’allez pas mettre de 15 V dessus, l’arduino n’aimera pas.
Voici le lien vers Github pour télécharger le projet.
Et une vue du PCB :
Shield S88 - PCB

Cordialement,
Thierry.

Sinon, il y a le site “Locoduino” ?
https://locoduino.org/

Oui, je connais. Ainsi que Railuino, qui est plus orienté vers le 3-rails (mais pas du tout à la même échelle que Locoduino).
C’était simplement parce que je l’avais fait et au cas où cela pouvait intéresser.

J’ai d’autres bricolages en stock que je vais partager, juste le temps de mettre tout ça en forme :smiley:, si ça peut intéresser ou aider qui que ce soit …

Cordialement,
Thierry.

3 « J'aime »

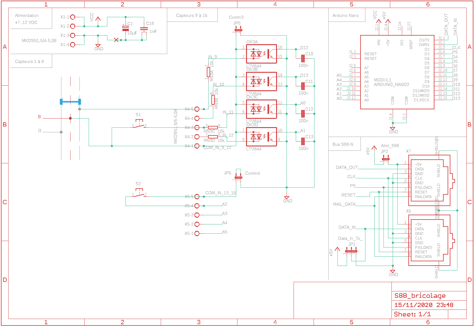
Et tant qu’à avoir créé un sujet sur le S88, j’y ajoute le module S88-N que j’ai bricolé !

En voici le schéma :

Ma carte a ceci de particulier qu’elle permet d’utiliser les entrées de deux manières :

  • Soit en détection de canton par présence d’essieu (philosophie Märklin),
  • Soit en détection d’un switch quel qu’il soit (bouton poussoir, relais Reed ou n’importe quoi d’autre pourvu que ce soit un contact libre de potentiel).

Petit schéma détaillant les diverses utilisations possibles :


On peut y voir :

  • une détection de canton utilisant une file de rail isolée via un optocoupleur,
  • un contact sec utilisant un optocoupleur (S1),
  • et un contact sec sans optocoupleur (S2), qui nécessite de souder un shunt sur le PCB, à la place de l’optocoupleur, et de placer un contact sur le Jumper JP6 dans ce cas.

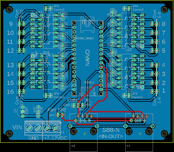
Le PCB :

J’ai déposé ce projet sur Github, il est disponible ici.

Thierry.

2 « J'aime »

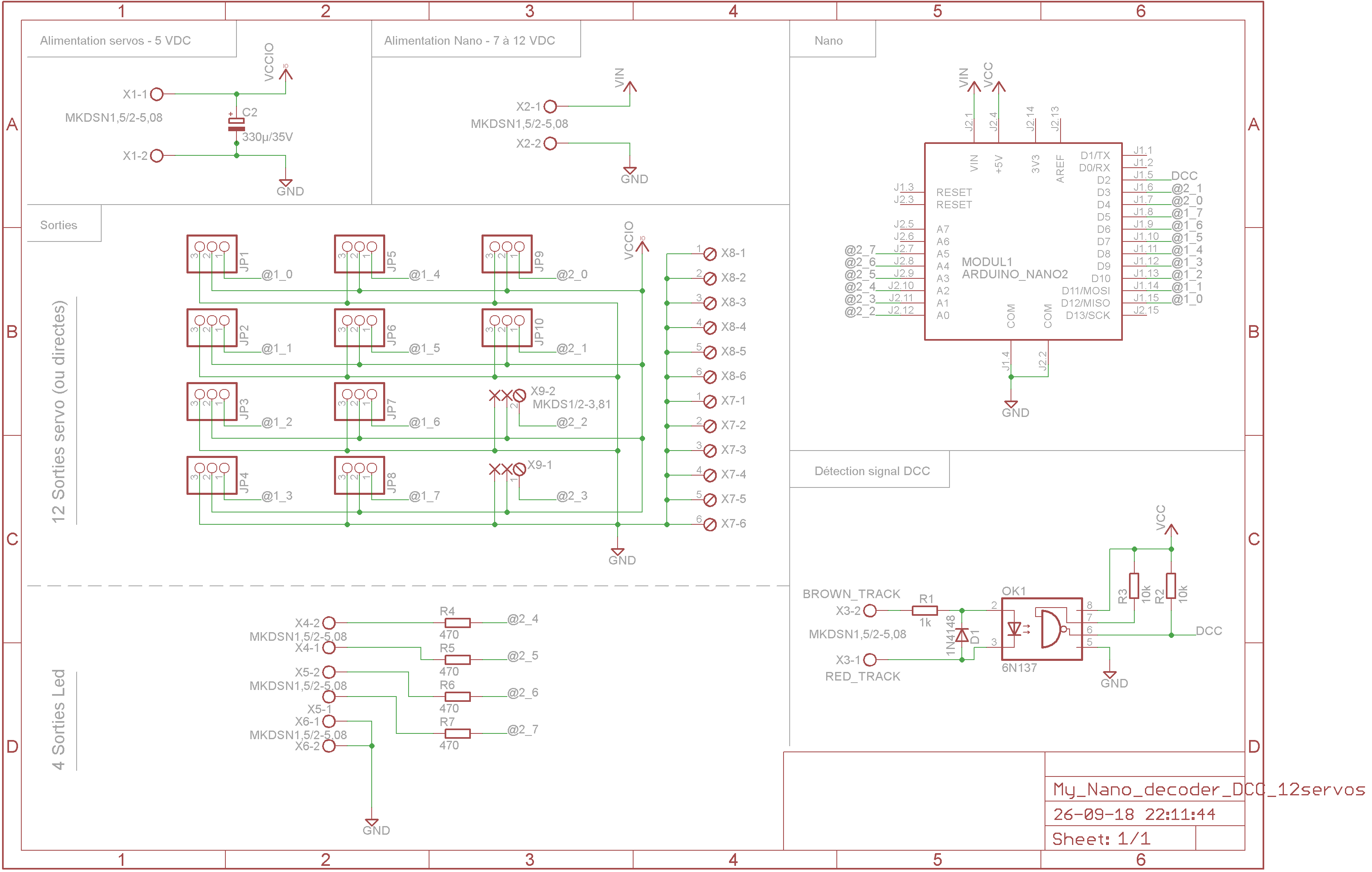
Et le dernier : un décodeur d’accessoires DCC, basé sur le chouette projet D18 d’Ulysse Delmas.

Ce projet est lui aussi basé sur un arduino Nano. 16 sorties sont disponibles, dont 12 pouvant piloter directement un servo.
Mon bidouillage sur le D18 original porte principalement sur la possibilité d’actionner des servos directement, sans passer par une ou des cartes supplémentaires.

Voici le schéma, très simple (les 4 dernières sorties comportent une résistance série pour commander des Leds) :

Et le PCB :

C’est dans le sketch arduino que tout se joue, sélection des sorties servo ou TOR (Tout Ou Rien) et gestion des adresses d’accessoires.

Et enfin, le lien vers le projet sur Github où tout est détaillé.

Je peux détailler ou répondre à d’éventuelles interrogations :wink:

Cordialement,
Thierry.

2 « J'aime »

Salut,

Super intéressant. Ton module S88 & S88N, tu peux le brancher directement sur un Hub vers un PC et un logiciel comme Rocrail ?

Olivier

Bonjour

Quelle est la différence entre S88 et S88-N?
pour un néophyte …
Un grand merci d’avance
:+1:t6:

“Mon” S88 se branche comme tous les S88, en série dans la chaîne ! En principe compatible, mais avec précaution car il peut y avoir des différences de vitesse de traitement des données suivant les constructions.
Rappel : c’est conçu pour un bus en 5 Volts !

[Edit] J’oubliais un détail : le Nano n’ayant que deux entrées Interrupt, le concepteur du sketch les a utilisés pour le Clk et le PS, il n’y en avait plus pour le Rst. L’arduino ne tient pas compte du Rst mais le PCB conserve la continuité du bus et le transmet.
Cela ne gêne pas le fonctionnement du module.

  • S88 = l’ancien système avec un câble plat, qui absorbe avec délectation toutes les interférences qui passent → à déconseiller pour cela !
  • S88-N = le “nouveau” (depuis un moment déjà) mode de raccordement avec des connecteurs RJ45 et un câble FTP ou SFTP, bien plus sécurisant car très résistant aux parasites en raison du câblage torsadé.

Pour les câbles :

  • FTP = Folded Twisted Pair. En clair les fils sont torsadés par paires et entourés d’un feuillard métallique, ce qui limite déjà très bien leur sensibilité aux parasites.
  • SFTP = Shielded FTP. En clair, c’est un câble FTP amélioré, auquel on a ajouté un blindage. Pas comme un char d’assaut hein :smile:, c’est un blindage contre les parasites électroniques ! Et ça le rend encore meilleur qu’un FTP sur ce plan.

Considérant les longueurs utilisées sur nos réseaux, je dirais que le FTP est bien suffisant.

Cordialement,
Thierry.

@papat Pas de blindage pour le câble RJ45 CAN. Du coup, le CAT 5 qui est aussi le moins cher suffit !

Christophe

J’ai quand même monté des connecteurs blindés sur les miens :smile:, et le câble (FTP) j’en ai une bobine, des fiches (blindées évidemment) et la pince à sertir. Facile pour obtenir la longueur exacte dont j’ai besoin.
Évidemment, j’aurais pu faire sans le blindage. Bah, c’est fait et trop tard pour changer !

Thierry.

C’est pas une option, la norme CAN précise sans blindage. Maintenant, si tu utilises des câbles blindé, pour des petits réseaux (bus) comme nous en utilisons, ça va fonctionner quand même.

Christophe

Sais-tu pourquoi le blindage perturbe le bus CAN sur de grandes portées ?

Tu me l’avais dit à l’époque mais je pensais que c’était uniquement pour une raison de coût. Les RJ45 blindés sont plus faciles à trouver que les non blindés de nos jours :rofl:

@Jerome

Non je ne peux pas expliquer la raison, j’ai eu des échanges à attraper la migraine sur Locoduino à ce sujet, c’est des trucs très complexes !!!

Chez les distributeurs comme TME on trouve facilement du CAT 5 de toutes tailles et de toutes les couleurs à vraiment pas cher.

Christophe

1 « J'aime »

C’est vrai que le blindage sert parfois plus à empêcher d’émettre des parasites qu’à empêcher d’en recevoir !
Cas typique dont j’ai connaissance : les câbles d’alimentation des moteurs alimentés par un variateur de fréquence. Pour le moteur c’est mieux sans blindage, pour l’EMC par contre … :smile: